

进入4月份,数十家企业陆续发出正式执行通知:纯聚酯粉末每吨上调3000元,户内粉3000元、户外粉2000元,全系列5%-15%,甚至高端产品直接跳15%-20%。电话里,粉末厂的同行们只能苦笑一声:“之前说4月涨,现在4月真来了,不落地,我们自己先扛不住。”
这不是突然袭击。早在3月下旬,一封封涨价函就已提前释放信号,几乎所有函件都把时间锚定在“4月1日”或“4月中下旬”。那时候,大家还在“想涨未涨”的阶段——原料价格已经疯涨,但年前低价库存还在勉强支撑,企业还能咬牙让利客户。
可进入4月,现实像一记重锤砸下来:年前那些低价材料已经全部用光。现在工厂里接的,全是高价现货。很多粉末厂在3月还拼尽全力让利客户,内部消化成本压力,但原材料价格死死钉在高位,国际地缘冲突、能源波动带来的供应链紧张,让一切缓冲都化为泡影。老板们私下聊天时都说同一句话:“不落地涨价,我们连下一个月的工资都发不出来。”
原料涨得有多离谱?数据摆在那儿。
自春节以来,聚酯树脂累计上涨4000-5000元/吨,环氧树脂7000-8000元/吨,固化剂直接飙到10000元/吨,化学消光剂更是夸张地涨了20000元/吨!钛白粉、助剂、颜料类原料也同步上涨3000-5000元/吨。市场一天一个价,很多直接停单不接货,供货延迟、断供成了家常便饭。
采购员每天盯着手机,心都在滴血:生产一吨粉末,原料成本硬生生多出两三千块。年前还能靠存货“平价销售”缓冲,二三月份的让利已经把春节前库存消耗殆尽,现在全是高价新料,成本核算结果明明白白。再不涨,就只能关门。
3月27日,国际巨头阿克苏诺贝尔漆油(上海)有限公司的公告决定从4月中下旬起对部分产品调整价格,幅度预计3%-15%,客户经理会一对一沟通细节,同时保留后续根据市场波动进一步调整的权利。这份通知,成了行业“4月执行”的风向标。

国内企业动作更快、更坚决。
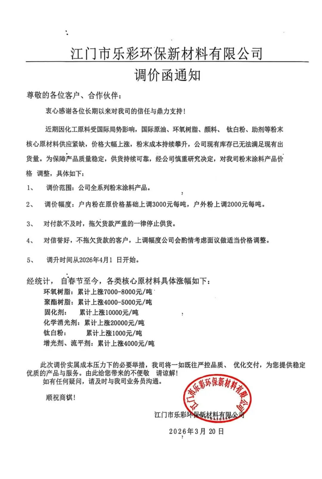
3月20日,四川华心兴新材料有限公司和江门市乐彩环保新材料有限公司几乎同一天发出调价函。两家都把矛头指向国际原油暴涨和化工原料连锁反应:聚酯树脂、固化剂、钛白粉、助剂等核心原料涨幅高达3000-10000元/吨,供货随时可能断。
四川华心兴最直接——纯聚酯粉末每吨加3000元,明确4月1日起执行。
江门乐彩覆盖全系列,户内粉上调3000元/吨、户外粉2000元/吨,还特别注明:付款不及时、拖欠严重的客户一律停止供货,而信誉好的老客户可面议适当优惠。
3月下旬,涨价信号密集释放。德清挚诚粉末涂料有限公司因原料不断上涨甚至断货,每吨上调1500元;
佛山市可艾法涂料科技有限公司提到退回订单、封盘不接单现象频发,以后优先保障货款良好客户的按需供货;
南充鹏博新材料科技有限公司从3月30日起所有产品调整,下单前必须先询价。
3月30日,浙江雀立新材料科技有限公司每吨上调1000-2000元,
江山科诺新材料科技有限公司直接加2-3元/公斤,
佛山市金三阁新材料科技有限公司幅度5%-15%,都留了“市场波动不确定,后续可能再调”的后手。
进入4月,承诺正式兑现。
4月1日,焦作市金红新材料有限公司把账算得最清楚:聚酯树脂涨3000元左右,固化剂10000元,助剂5000元,颜料500-5000元。经过二三月份的平价销售,春节前库存彻底耗尽,现在生产的全是高价新料,每吨成本多2000元以上。为给客户一个过渡适应期,暂定每公斤上调1.5元。
湖北千捷汇环保科技有限公司全系列上调5%-15%
远扬新材料科技有限公司幅度最高,15%-20%
每一家企业在通知中都反复强调同一句话:“为严格把控产品质量,保障供货稳定性与长期服务能力。”成本爆炸的关头,行业居然还在死守品质底线,这份坚持,实在是让人感动!









































发表评论 取消回复