

近期,受国际市场波动和原材料成本持续上涨的影响,涂料行业多家企业相继发布调价函或价格调整告知函。这些企业普遍表示,原材料价格的剧烈波动已导致生产成本大幅增加,为确保产品质量稳定和供应链可持续性,不得不采取价格调整措施。
据不完全统计,至少几十家企业已公开回应市场变化,其中多数采用“一单一议”模式或预付锁定价格,以应对不确定性。
业内人士分析,此轮调整反映出粉末涂料行业面临的普遍压力,但企业多持谨慎态度,避免直接公布具体涨幅,以维护客户关系。
具体来看:
鹤壁市永运新型材有限公司在调价函中指出,受原材料持续上涨影响,公司经营成本大幅增加。自2026年4月1日起,对全部产品价格上调10%-20%,旨在确保产品质量和服务可持续性。

佛山市柏尔加装饰材科有限公司发布调价通知,称国际原油价格飙升及不可抗力因素导致化工原材料成本持续上涨。即日起,所有产品以下单前报价为准,并优先保障货款良好客户的供货,对于逾期客户则不予发货。

安徽安诺杰环保新材料有限公司的告知函强调,原材料市场价格持续波动上行,供货不确定性增多。公司将优先保障货款良好客户的供货需求,并不排除后续进一步上调价格的可能性,当前材料价格实行“一单一议”模式。

临沂铭锐塑粉有限公司通知显示,自2026年3月10日起,对塑粉产品价格进行调整。每吨塑粉生产成本上涨800-1500元,当前价格实行“一单一议”模式,以应对原材料市场波动。

江苏京德新材料有限公司简要通知,即日起所有产品价格以下单前实时报价为准,建议客户下单前与业务人员确认最新价格。

诸城市鑫华工贸有限公司和潍坊市鸿创新材料有限公司联合发布告知函,针对上游原材料价格上涨,提供两种方案:接受现金预付款锁定价格,或正式开启“一单一议”模式,以更好地长期服务客户。

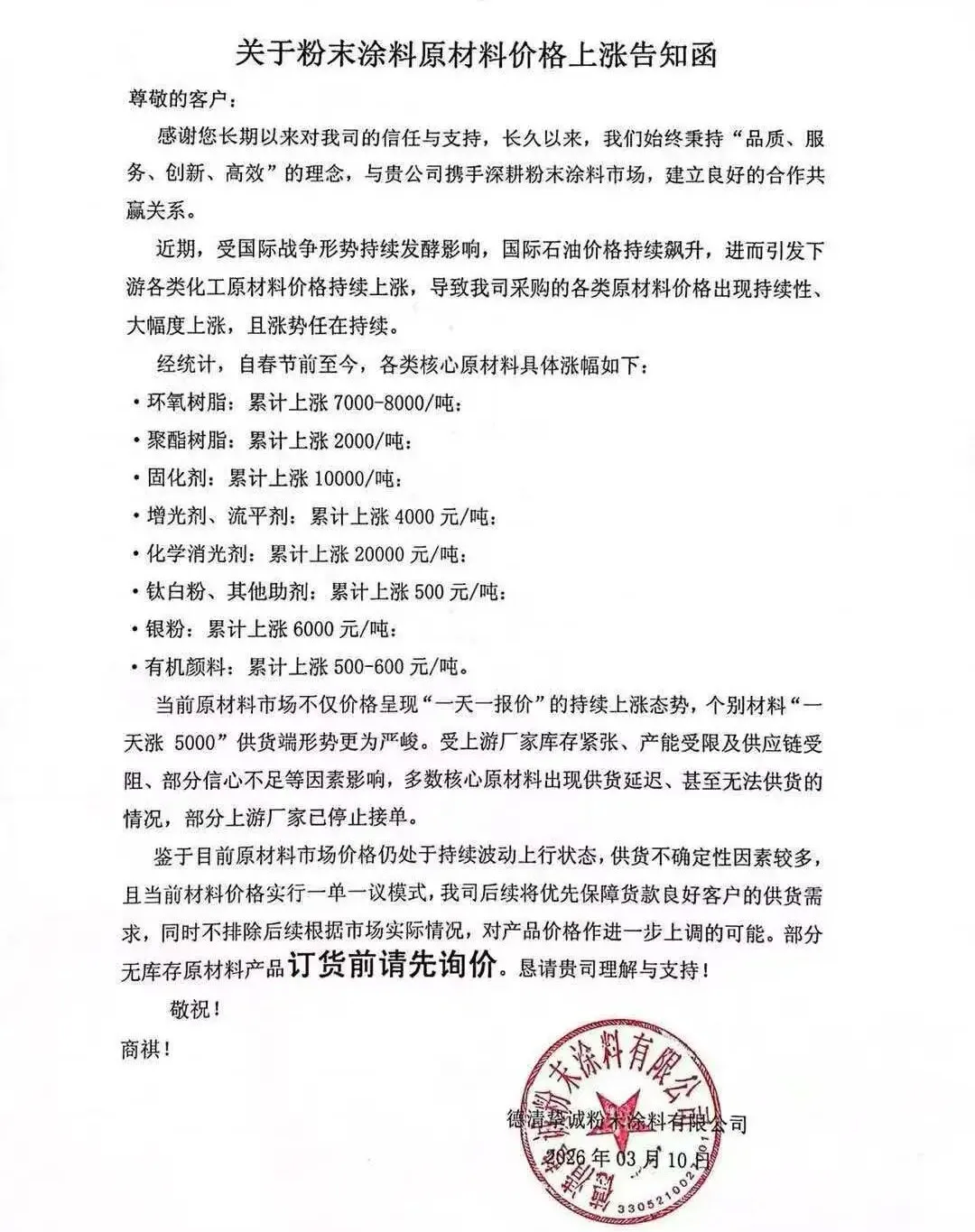
德清挚诚粉末涂料有限公司的告知函与多家类似,指出原材料市场持续上行,供货不确定因素多。公司优先保障货款良好客户的需求,不排除进一步上调价格,并提醒部分无库存原材料产品订货前先询价。

福建龙朋环保材料有限公司在告知函中提出优先保障机制,确保合作良好客户的供货需求。同时预警价格调整可能,后续实行“一单一议”,以保障产品质量和交货期不延误。

黄山瑞能科技有限公司的价格调整通知明确,自2026年3月10日起,全系列产品统一上调价格,以最新报价单为准。3月10日前订单以款项到账为准生效,之后订单按新价格执行。

青蓝控股集团公司发布预先通知函,表示拟对部分受原材料影响较大的产品进行价格上调。具体调价产品、幅度及生效日期待最终评估后另行正式通知。

北京汉森邦德科技有限公司即日起,公司所有产品价格均以下单前实时报价为准,请各位客户下单前及时与业务人员确认最新价格。

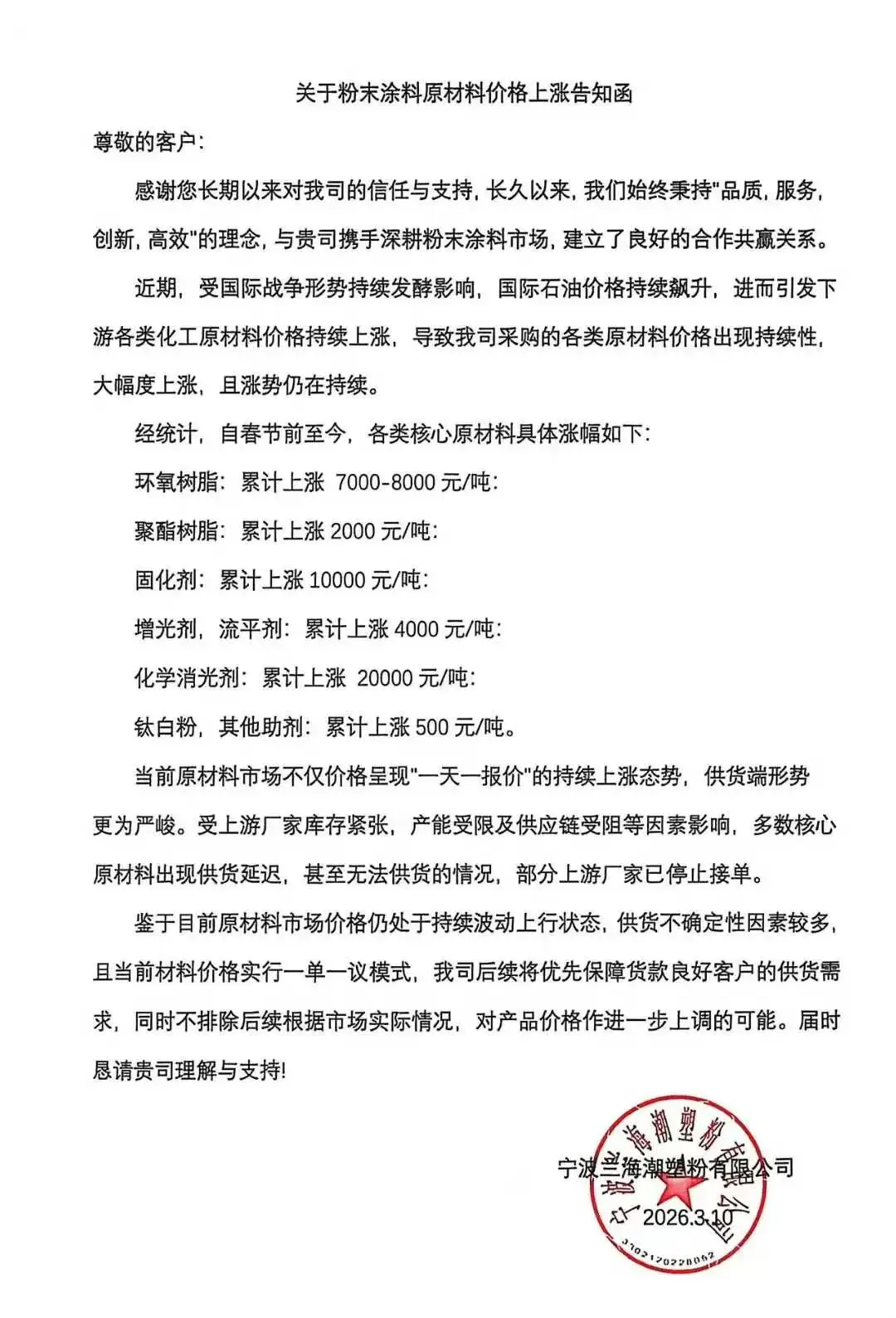
宁波兰海潮塑粉有限司:公司将优先保障货款良好客户的供货需求,同时不排除后续根据市场实际情况,对产品价格作进一步上调的可能。

山东美恒新材料有限公司、青岛美恒塑粉有限公司现将调价事宜通知如下:全系列粉末涂料产品初级适度上调,涨幅远低于行业水平,优质老客户享专属优惠价;具体新价格由专属业务经理一对一对接确认。

莱阳亚力美涂料有限责任公司:今天起所有订单价格按照一单一议。公司不支持锁价!

中山市伟祥化工粉末有限公司:决定自2026年3月9日起,我司对现有产品实施单独报价,下单前请先询价,报价以下单当天为准。

翁源县中瀚民福涂料有限公司:现有价格已经无法准确反应实际成本。此次原材料价格走向暂不明朗,我们随时关注材料动态,结合实际情况来确定供货时间,价格方面每周更新一次,以通知为准。

连云港泽阳装饰材料有限公司:由于最近化工行业突发情况,原材料上涨迅猛,所有订单价格按照一单议!公司不支持锁价!

福建万安实业集团对外发布《关于粉末涂料原材料价格上涨告知函》。

这些企业的通知虽未统一具体涨幅,但普遍反映出对市场不确定性的担忧。多家企业选择“一单一议”或预付锁定方式,旨在平衡成本压力与客户关系。
原材料暴涨逼迫被动调整,2026年涨势尤为突出。
粉末涂料行业作为化工下游产业,高度依赖上游原材料供应。业内人士透露,许多粉末厂本不愿涨价,以稳固订单,但原材料涨幅过大,已超出承受极限。
“大家都没写具体要涨多少钱,都是提前预告可能要涨,显得挺卑微的。”一位不愿具名的行业观察者表示,这反映出企业对客户流失的顾虑,同时也凸显供应链的脆弱性。目前,行业整体进入“观望模式”,优先保障现金流稳定的客户,以缓解资源紧张。
从原材料价格走势看,2026年开年即显现强劲上涨势头,与前两年形成鲜明对比。以下是关键原材料的价格趋势(单位:元/吨):
TMA(三羟甲基氨基甲烷):2026年1月13490元,2月13994元,3月19500元。相比2025年12月13478.6元,3月已暴涨约44.6%。历史低点在2025年12月,而2024年高峰曾达51000元,显示波动剧烈。

固体环氧树脂:2026年1月13600元,2月13900元,3月19500元。较2025年12月13400元上涨约45.52%。2022-2025年整体呈下降趋势,但2026年逆转上升。

TGIC(三缩水甘油异氰尿酸酯):2026年1月33000元,2月35000元,3月41000元。比2025年12月31500元上涨约30.2%。从2022年高点52000元降至2024年低点22000元后,2026年重回上涨通道。

HAA(羟烷基酰胺):2026年1月11000元,2月13500元,3月16000元。较2025年12月11500元上涨约39.1%。历史数据显示2022-2025年持续下滑,但2026年快速反弹。

户内聚酯:2026年1月9700元,2月10300元,3月11500元。比2025年12月9100元上涨约26.4%。值得注意的是,2024年曾出现户内价格高于户外的反常现象,主要因TMA供应短缺。

户外聚酯:2026年1月9800元,2月10600元,3月11600元。较2025年12月9100元上涨约27.5%。与户内聚酯类似,2022-2025年呈下降趋势,2026年转为上涨。

金红石钛白粉:2026年1月13400元,2月13900元,3月14500元。比2025年12月13390元微涨,但整体较2022年高点20100元低迷后回升。

环氧氯丙烷:2026年1月11900元,2月12096元,3月13900元。较2025年12月11341元上涨约22.6%。2022-2025年波动大,2026年延续上行。

新戊二醇:2026年1月6840元,2月7375元,3月9300元。比2025年12月6900元上涨约34.8%。历史低点在2025年下半年。

PTA(精对苯二甲酸):2026年1月5000元,2月5164元,3月6230元。较2025年12月4650元上涨约34%。近期虽有回调,但整体高于月初。

双酚A:2026年1月7640元,2月8096元,3月13000元。比2025年12月7365元暴涨约76.5%。2024-2025年呈下降,2026年急剧拉升。

可以看到,2026年前三个月,多项原材料价格涨幅超过20%-70%,远高于2025年同期。




发表评论 取消回复